网站首页
关于我们
工程案例
新闻动态
环保产品
服务项目
资格证书
人才招聘
联系我们
废气处理工程
废水处理工程
公司动态
网站首页
>
新闻动态
>
公司动态
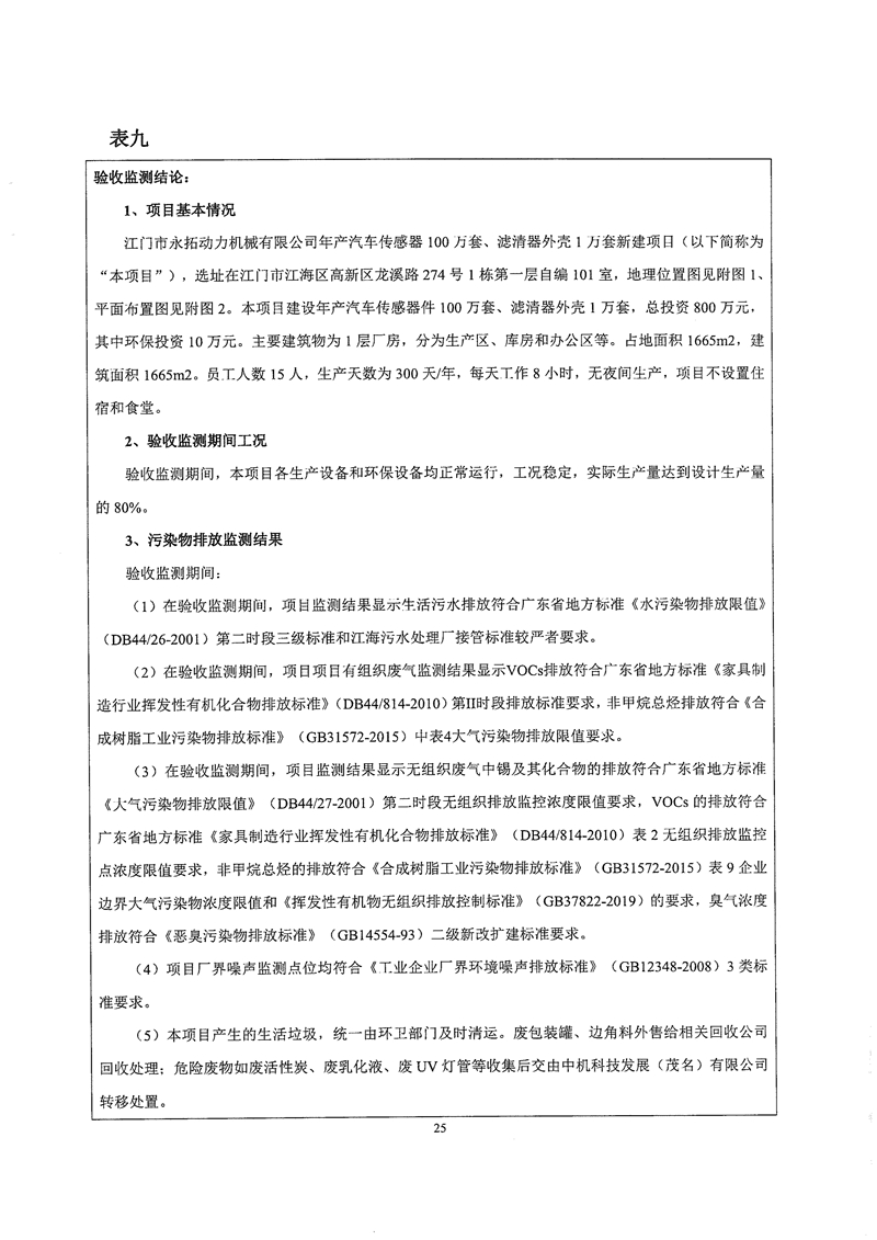
江门市永拓动力机械有限公司年产汽车传感器100万套滤清器外壳1万套新建项目验收监测报告表扫描件_1
作者: 来源: 更新时间:2021-06-09 阅读数:3287
上一条:江门市永拓动力机械有限公司年产汽车传感器100万套、滤清器外壳1万套新建项目自主验收意见 扫描件-1
下一条:环保设备公司:酸性气体是什么?
地址:江门市海琪工业园(江门市江海区金瓯路412号) 网址:
www.shenghaihuanbao.com
Copyright © 2018 江门市胜海环保科技有限公司 版权所有
技术支持
:
江门网站建设
粤ICP备18057956号
百度地图
谷歌地图
热门搜索:
广东环保工程公司
环保设备公司 环保工程公司
友情链接:
关闭
在线客服